본문 바로가기 메뉴 바로가기

개발 이야기

프로필사진
  • 글쓰기
  • 관리
  • 태그
  • 방명록

개발 이야기

 

검색하기 폼
  • 분류 전체보기 (201)
    • 프로그래밍 (146)
      • Android (67)
      • iOS (46)
      • Kotlin (2)
      • Flutter (7)
      • Java (5)
      • OpenCV (2)
      • Algrism (4)
      • Server (1)
      • Design Patterns (12)
    • 팁(Tip) (20)
      • 유용한 정보 (5)
      • 유용한 사이트 (5)
      • MacOS & Xcode (4)
      • 소스관리 (6)
    • Application (33)
      • 고시문헬퍼 (14)
      • 스코어헬퍼 (8)
      • 링크헬퍼 (3)
      • MCC (7)
      • DoBible (1)
    • Review (2)
      • Dev Events (2)
  • 방명록

Activity (2)
Tasks 과 Back Stack 에 대해서 알아보자

Android 앱 개발을 시작한 초보자부터 다양한 경험을 가진 시니어 개발자까지, Android Task에 대한 이해는 모두에게 중요한 부분입니다. 이번 시간에는 Android의 Task에 대한 개념을 함께 살펴보도록 하겠습니다. TASK 란? Task는 사용자가 앱 내 무언가를 수행하려고 할 때 상호 작용하는 Activity의 집합 입니다. 이러한 Activity은 백스택(Back Stack)에 열린 순서대로 정렬됩니다. 예를들어 문자 앱은 문자를 보여주는 Activity을 가질 수 있습니다. 사용자가 메시지를 선택하면 해당 메시지를 보기위한 새로운 Activity가 열립니다. 이 때 새로운 Activity는 Back Stack 에 추가됩니다. 사용자가 뒤로가기를 탭하거나 제스처를 수행하면 현재 Act..

프로그래밍/Android 2023. 8. 17. 21:44
Android Activity 간단히 알아보기

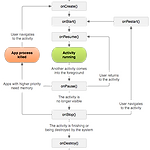
Activity 란 무엇인가?Android 배우면 가장 먼저 하는 행동이 Activity에 "Hello World!"을 호출 하는 것일 것입니다.그리고 Activity에 각종 위젯을 만들고 Acitivty 간 통신으로 Intent을 사용하고 있을 것입니다.면접을 진행하다보면 Activity가 무엇인가요? Content 가 무엇인가요? 라는 질문을 하게 되고, 막상 면접자는 이 질문에 답변을 잘못하게 됩니다.Activity가 무엇일까요?이 질문에 최근에 열린 Naver Tech Concert의 한 분이 한줄로 이렇게 표현하셨습니다.window를 생성하고 관리하는 요소이자 앱의 기본 단위입니다. Activity는 window을 생성하고 관리 요소이자 앱의 기본 단위라고 하셨는데 이게 무슨 뜻일까요?Googl..

프로그래밍/Android 2018. 11. 25. 01:05
이전 1 다음
이전 다음
공지사항
  • 오늘의 말씀 앱 DoBible 출시
  • 링크 모음 앱 [링크헬퍼] 출시
  • 탁구 점수판 앱 [스코어헬퍼] 출시
  • 유치원 임용고시 앱 [고시문헬퍼] 출시
최근에 올라온 글
최근에 달린 댓글
링크
  • 하이유키
  • 용쓰의 모바일 개발
  • 보더유키의 블로그
  • Woogear
TAG
  • 임용고시
  • Android Studio
  • 탁구
  • 선교
  • 패턴
  • 고시문헬퍼
  • 고시문
  • 알고리즘
  • google
  • 점수판
  • Android
  • 안드로이드
  • MCC
  • 미션차이나센터
  • missioon
  • 디자인패턴
  • java
  • flutter
  • 코틀린
  • 스코어헬퍼
  • Kotlin
  • RXjava
  • IOS
  • DI
  • IT
  • issue
  • swift
  • push
  • view
  • missionchina
more
«   2026/02   »
일 월 화 수 목 금 토
1 2 3 4 5 6 7
8 9 10 11 12 13 14
15 16 17 18 19 20 21
22 23 24 25 26 27 28
글 보관함
 «prev 1  next»

티스토리툴바